Organisasjonen
Publisert 08.10.2012, Sist endret 11.10.2023
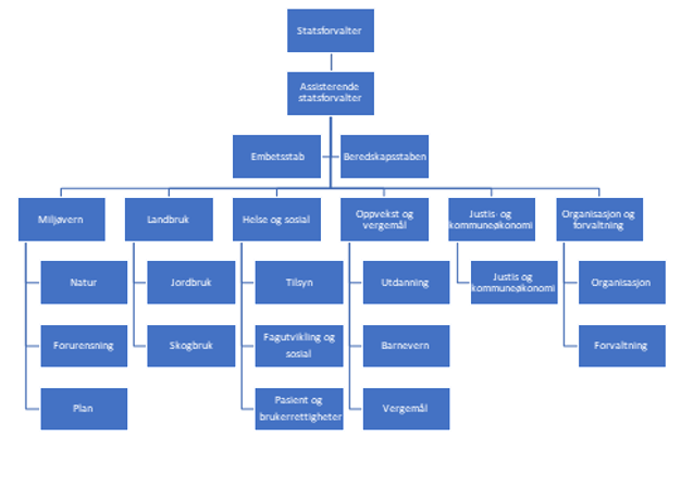
Statsforvalteren i Agder er organisert i seks fagavdelinger, samt en embetsstab og en beredskapsstab.
Statsforvalteren i Agder er organisert i seks fagavdelinger, samt en embetsstab og en beredskapsstab.