Organisasjonskart og avdelinger
Statsforvalterens fellestjenester (STAF) ledes av direktør Margot Telnes. Organisasjonen har seks avdelinger med hver sin avdelingsdirektør.
Her kan du se organisasjonskartet og lese om avdelingenes oppgaver.
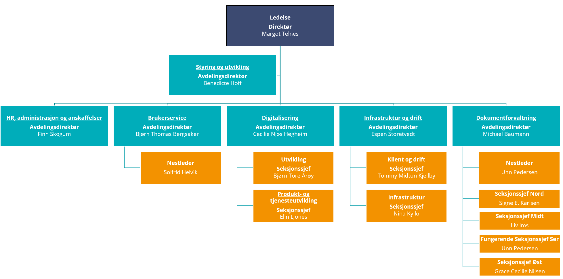
Her er Statsforvalterens fellestjenester sitt organisasjonskart. Høyreklikk på bildet for å åpne det i større versjon.
Ved å trykke her finner du kontaktinformasjon til oss.
Organisasjonskart med avdelinger

Organisasjonskart med avdelinger og seksjoner
Avdelinger
Digitalisering
STAFs digitale tjenester skal være brukervennlige, effektive og pålitelige – formålet er å gi innbyggerne et enklere møte med det offentlige.
De digitale tjenestene STAF utvikler er i hovedsak rettet mot tre grupper – ansatte hos Statsforvalteren, kommunene og innbyggerne. Innbyggerne bruker tjenestene til søknader og rapportering, mens Statsforvalteren og kommunene bruker dem til sin saksbehandling.
Våre løsninger brukes blant annet til å
- søke om separasjon og skilsmisse
- registrere og søke om tilskudd til tros- og livssynssamfunn
- regnkapssystem for politiske partier
STAF deltar også i et prosjekt for å gi en raskere behandling av klagesaker på økonomisk sosialhjelp, som vil hjelpe innbyggere som står i en vanskelig økonomisk situasjon. Prosjektet har fått økonomisk støtte fra Digitaliseringsdirektoratet (Digdir) sin Stimulab-ordning.
Infrastruktur og drift
STAF gir teknisk utstyr som effektiviserer arbeidshverdagen til ansatte i statsforvalterembetene, samtidig som informasjonssikkerheten styrkes.
Vi leverer blant annet
- PC-er og PC-utstyr
- Møteromsutstyr
- Utskriftsmaskiner
til statsforvalterne. I tillegg har vi ansvar for nettverk og løsninger som gir sikker og stabil drift, både på og utenfor kontorene.
Arbeid med informasjonssikkerhet innebærer å forhindre dataangrep og beskytte sensitiv informasjon som statsforvalterembetene og STAF sitter på, slik at den ikke havner hos uvedkommende.
Dokumentforvaltning
STAF drifter arkivene på vegne av statsforvalterembetene. Vi tar imot digital og fysisk post, og registrerer den i sak- og arkivsystemet. I tillegg veileder vi saksbehandlerne hos statsforvalterne ved behov.
En stor oppgave på dokumentforvaltning fremover er å effektivisere saksbehandlingen og arkiveringen. Målet er å automatisere større deler av arkiveringen, for eksempel for å svare ut enkelte innsynskrav.
For å utvikle nye løsninger og sikre trygg deling av data på tvers av virksomheter, samarbeider STAF med mange premissleverandører om bedre løsninger for digital post og utveksling av dokumenter.
STAF er med i Digitaliseringsdirektoratet sitt produktråd for meldingsutveksling. Her jobber vi med å gi innbyggerne sømløse tjenester, ved å se løsninger som Digital postkasse og Altinn i sammenheng med kommunale løsninger.
HR, administrasjon og anskaffelser
STAF gjennomfører anskaffelser for statsforvalterne. Dette gjelder alle fellesavtaler for embetene og enkeltanskaffelser over 1,3 millioner kroner (ekslusiv moms). I tillegg veileder vi i andre anskaffelser og arrangerer kurs om temaet.
Avdelingen er også STAFs egen administrasjon. Dette inkluderer rekruttering og overordnet personaloppfølging.
Brukerservice
Når ansatte hos Statsforvalteren har behov for bistand, sender de henvendelsen til brukerservice. Avdelingen bistår på alle fagområdene som STAF har ansvar for. Avdelingen utvikler også kurs og selvhjelpsartikler som skal gjøre de ansatte mer selvhjulpne.
Styring og utvikling
Avdelingen har et overordnet ansvar for
- strategiutvikling
- virksomhetsstyring
- internkontroll
- kommunikasjon
- beredskap
- informasjonssikkerhet
- personvern
Avdelingen har ansvar for å koordinere virksomhetsstyring og internkontroll i STAF. Videre har avdelingen ansvar for å legge til rette for god kommunikasjon og dialog med departement, statsforvalterne og internt i STAF.
STAF skal være godt forberedt ved uforutsette hendelser. Avdelingen planlegger og gjennomfører øvelser, som gjennomføres med berørte avdelinger og med statsforvalterne.
Informasjonssikkerhetsleder har organisatorisk tilhørighet i avdelingen. Informasjonssikkerhetsleder har det daglige og utøvende ansvaret for at STAFs operative og strategiske sikkerhetsmål (policy) blir ivaretatt.
